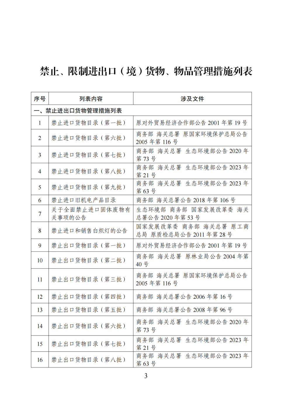
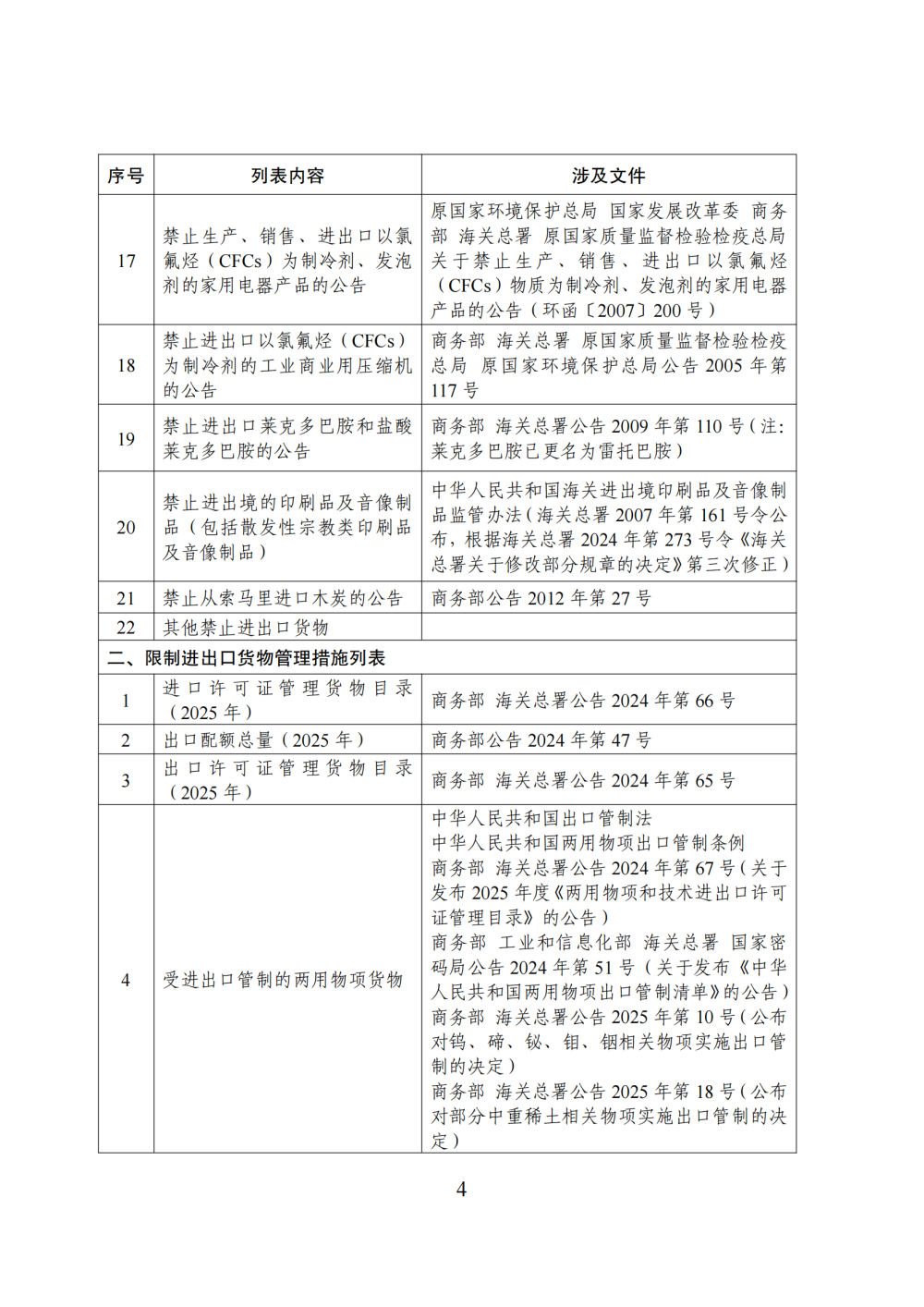
商务部公布海南自由贸易港禁止、限制进出口货物、物品清单

文章来源:商务部网站 发表时间:2025-08-04

  为贯彻落实《海南自由贸易港建设总体方案》,推动海南自由贸易港建设,根据《中华人民共和国海南自由贸易港法》《中华人民共和国对外贸易法》等相关规定,现公布《海南自由贸易港禁止、限制进出口货物、物品清单》。


商务部
2025年7月15日

2025年7月15日